20天【北极四岛】 天鹅织女星号-一次航程 探索北极四岛-斯瓦尔巴群岛 | 格陵兰|冰岛 扬马延岛|丹麦
编号:NANBEIJI1775715117qH

20天【北极四岛】 天鹅织女星号-一次航程 探索北极四岛-斯瓦尔巴群岛 | 格陵兰|冰岛 扬马延岛|丹麦让我们在这个夏天,登上天鹅探索邮轮 驶向地球最纯粹的北方,见证属于您的极地传奇。

零售价¥118800
17人关注

选择套餐类型

选择出游日期

产品介绍






行程安排

第1天上海,中国 -- 哥本哈根,丹麦
在浦东机场集合,破冰互相介绍,由领队为大家讲解具体出入境注意事项,经第三国转机飞往丹麦首都哥本哈根。夜宿飞机上。
第2天抵达哥本哈根,丹麦
抵达丹麦哥本哈根之后,我们将前往【克伦堡宫】(入内参观),莎士比亚《哈姆雷特》的故事正是在此展开,这座世界文化遗产以其庄严与历史气息令人肃然起敬。午后可在北西兰的湖区或小镇咖啡馆稍作休憩,静享北欧的惬意与宁静。
行程结束后返回哥本哈根酒店休息。
第3天哥本哈根,丹麦
酒店早餐后,参观【克里斯蒂安宫】(外观),建于1928年,是世界上唯一拥有整个国家的三个最高权力的地方行政权,立法权和司法权。【畅游美人鱼雕像】安徒生童话中的主角,是哥本哈根的象征。这个小巧的铜像位于城市港口的岩石上,自1913年以来一直吸引着无数游客,成为丹麦最著名的景点之一。【阿美琳堡】(外观)丹麦王室的冬季宫殿,四座相互对称的宫殿围绕着一个八角形的广场。它是丹麦最优秀的一座洛可可建筑。【新港运河徒步区】哥本哈根最具标志性的地点之一。这个色彩缤纷的水岸区域充满历史气息,曾是17世纪的繁忙商港。如今,它是城市的文化中心,两岸排列着充满活力的餐馆和咖啡馆,而历史悠久的木制船只点缀其水面。最后来到【市政厅广场】,与广场上的安徒生铜像拍照留念。
晚餐后,我们将入住由邮轮公司升级安排的哥本哈根五星酒店。
第4天哥本哈根,丹麦 - 朗伊尔城,斯瓦尔巴群岛(登船)
早餐后,搭乘航班飞往世界最北的城镇-朗伊尔城。航班待定
抵达后,乘坐邮轮公司专车前往码头登船,朗伊尔城是世界上最北端的城镇,位于斯瓦尔巴群岛最大的岛屿斯匹次卑尔根岛,同时也拥有最北端的商业街和酒吧。这里是北极探险博物馆的所在地,记录了早期航空抵达极地的探险活动。周围的北极海域栖息着鲸鱼,包括弓头鲸和独角鲸,也经常能看到海象上岸。
第5天斯瓦尔巴群岛3天探索
斯瓦尔巴群岛是北极熊的王国,位于北极圈深处,散布着无数冰川、峡湾与海冰。北部海域常年漂浮的浮冰,是北极熊最重要的狩猎场;而靠近朗伊尔城的南部地带,夏季时苔原与海滩取代冰雪,短暂的极地夏天让地衣与花朵在冰原上绽放。这里不仅栖息着约600只北极熊,还生活着海象、斯瓦尔巴驯鹿、环斑海豹与北极狐。在斯瓦尔巴的巡游中,人们不仅见证北极的壮丽与生命的顽强,也在自然的寂静中,听见地球最深沉的呼吸。
第6天斯瓦尔巴群岛3天探索
斯瓦尔巴群岛是北极熊的王国,位于北极圈深处,散布着无数冰川、峡湾与海冰。北部海域常年漂浮的浮冰,是北极熊最重要的狩猎场;而靠近朗伊尔城的南部地带,夏季时苔原与海滩取代冰雪,短暂的极地夏天让地衣与花朵在冰原上绽放。这里不仅栖息着约600只北极熊,还生活着海象、斯瓦尔巴驯鹿、环斑海豹与北极狐。在斯瓦尔巴的巡游中,人们不仅见证北极的壮丽与生命的顽强,也在自然的寂静中,听见地球最深沉的呼吸。
第7天斯瓦尔巴群岛3天探索
斯瓦尔巴群岛是北极熊的王国,位于北极圈深处,散布着无数冰川、峡湾与海冰。北部海域常年漂浮的浮冰,是北极熊最重要的狩猎场;而靠近朗伊尔城的南部地带,夏季时苔原与海滩取代冰雪,短暂的极地夏天让地衣与花朵在冰原上绽放。这里不仅栖息着约600只北极熊,还生活着海象、斯瓦尔巴驯鹿、环斑海豹与北极狐。在斯瓦尔巴的巡游中,人们不仅见证北极的壮丽与生命的顽强,也在自然的寂静中,听见地球最深沉的呼吸。
第8天海上航行
在天鹅邮轮的航行日,时间在海面上流动得格外从容。清晨,船只缓缓破冰前行,阳光洒在甲板与浮冰之间,乘客可以端着咖啡在观景廊或甲板上眺望无边的极地海景,偶尔可见鲸鱼跃出水面或北极海鸟掠过浪尖。可参加由探险队领队主持的讲座,了解即将抵达的登陆点、极地生态与气候故事;也有人选择在图书馆静读、或在休息区欣赏窗外的冰原流动。橡皮艇探险队会带回最新的冰情与野生动物观测报告,而船上的厨师则准备以当地食材灵感创作的美食。那种宁静与辽远,让人忘记时间,只记得自己正航行在世界的尽头。
第9天扬马延岛探索
积雪覆盖的层状火山贝伦贝格火山巍然耸立于扬马延岛东北端,其冰川与冰盖在阳光下闪耀着冷冽光辉。扬马延岛位于斯瓦尔巴群岛与冰岛之间,是一座偏远的挪威属岛,岛上仅有少数隶属挪威武装部队或气象站的工作人员常驻。黑色的火山沙滩上生长着紫虎耳草与岛上特有的蒲公英,为荒寒之地增添一抹生机。北方暴风鹱、布伦尼奇海鸠、黑海鸠与小海雀在此繁衍栖息,使扬马延岛成为北大西洋重要的观鸟天堂。
第10天孔奥斯卡峡湾,东格陵兰岛3天探索
奥斯卡王峡湾标志着斯科斯比松的北部边界,是通往世界最大国家公园——东北格陵兰国家公园的重要门户。峡湾宽广的山谷向大海敞开,四周环绕着巍峨的群山、深邃的海水与闪耀的浮冰,构成一幅壮丽而原始的极地画卷。这里最引人注目的地标是贝采利乌斯山峰,其色彩斑斓的岩层是数百万年前在海底形成的地质奇观,如今以雄伟的姿态诉说着格陵兰古老的地质历史。
第11天孔奥斯卡峡湾,东格陵兰岛3天探索
奥斯卡王峡湾标志着斯科斯比松的北部边界,是通往世界最大国家公园——东北格陵兰国家公园的重要门户。峡湾宽广的山谷向大海敞开,四周环绕着巍峨的群山、深邃的海水与闪耀的浮冰,构成一幅壮丽而原始的极地画卷。这里最引人注目的地标是贝采利乌斯山峰,其色彩斑斓的岩层是数百万年前在海底形成的地质奇观,如今以雄伟的姿态诉说着格陵兰古老的地质历史。
第12天孔奥斯卡峡湾,东格陵兰岛3天探索
奥斯卡王峡湾标志着斯科斯比松的北部边界,是通往世界最大国家公园——东北格陵兰国家公园的重要门户。峡湾宽广的山谷向大海敞开,四周环绕着巍峨的群山、深邃的海水与闪耀的浮冰,构成一幅壮丽而原始的极地画卷。这里最引人注目的地标是贝采利乌斯山峰,其色彩斑斓的岩层是数百万年前在海底形成的地质奇观,如今以雄伟的姿态诉说着格陵兰古老的地质历史。
第13天伊托科尔托米特
伊托科尔托米特是世界上最偏远的城镇之一,也是格陵兰最与世隔绝的社区之一。一年中有长达九个月的时间因海冰封锁而几乎无法通航。小镇由丹麦探险家埃纳尔·米克尔森与因纽特人定居者于1925年共同创建,如今仅有约450名居民,主要以狩猎与捕鱼为生。这里的人们依旧延续着古老的格陵兰传统——采集珍贵的麝牛绒、饲养雪橇犬、穿戴传统民族服饰,让这片遥远的北极土地依然散发着原始与纯粹的文化魅力。
第14天斯科斯比松湾,东格陵兰岛2天探索
斯科斯比松峡湾是世界上规模最大的峡湾系统,全长超过350公里,深入格陵兰岛东部腹地。这里由纵横交错的峡湾、壮丽的冰川与漂浮的冰山构成,四周环绕着巍峨的玄武岩山脉,宛如一道天然屏障,为栖息于此的野生动物抵御北极的严寒。麝牛、北极狐与雪兔悠然漫步于苔原之间;小海雀、海鹦、暴风鹱、雪鸮、矛隼与大黑背鸥在空中盘旋;而在碧蓝的海水中,海豹与鲸鱼的身影时常可见,共同构成一幅生机盎然的极地生态画卷。
第15天斯科斯比松湾,东格陵兰岛2天探索
斯科斯比松峡湾是世界上规模最大的峡湾系统,全长超过350公里,深入格陵兰岛东部腹地。这里由纵横交错的峡湾、壮丽的冰川与漂浮的冰山构成,四周环绕着巍峨的玄武岩山脉,宛如一道天然屏障,为栖息于此的野生动物抵御北极的严寒。麝牛、北极狐与雪兔悠然漫步于苔原之间;小海雀、海鹦、暴风鹱、雪鸮、矛隼与大黑背鸥在空中盘旋;而在碧蓝的海水中,海豹与鲸鱼的身影时常可见,共同构成一幅生机盎然的极地生态画卷。
第16天维古尔岛,冰岛
伊萨菲尔泽位于冰岛西峡湾地区,是⼀座被群⼭与峡湾环抱的小镇,也是该区域的⽂化与交通中⼼。这⾥曾是19世纪重要的渔业港口,如今依旧保留着渔村⻛貌与温暖的社区氛围。小镇中⼼有保存完好的古⽼木屋、宁静的街巷与传统的⻥⼲仓库,如今被改建成咖啡馆、博物馆与艺术空间,展现出渔业与⼈⽂交织的魅⼒。
维古尔岛是冰岛西峡湾的⼀颗明珠,坐落在伊萨菲尔泽湾内,被誉为“海⻦的天堂”。作为西峡湾第⼆⼤岛,它同时也是⼀个充满⽣命与传统的小世界。岛上栖息着成群的北极燕鸥、海鹦、海鸠与绒鸭,每到夏季,岩⽯峭壁与草地间布满⻦巢与雏⻦,是冰岛最活跃的海⻦保护区之⼀。置⾝其中,仿佛回到⼀个与世隔绝却充满温度的世界——宁静、⾃然、真实,是冰岛极地⽣活最动⼈的缩影。
第17天雷克雅未克 - ⻩⾦圈 - 雷克雅未克,冰岛
邮轮早餐后,跟随领队下船,开启冰岛最经典的⾃然探秘之旅——【⻩⾦圈】,这⽚神秘的⼟地被誉为“冰与⽕的应许之地”,集结了冰岛最具代表性的地质奇观与⾃然景观。⾸先前往【⾟格维利尔国家公园】,这是冰岛⾸个国家公园,也是联合国教科⽂组织认定的世界⽂化遗产。公园不仅是《权⼒的游戏》的取景地,更是冰岛议会诞⽣之地——世界上最古⽼的⺠主议会之⼀。走在这⽚壮丽的地貌中,您将亲眼⽬睹欧亚与北美两⼤板块的分界线,清晰可⻅的地壳裂缝让⼈仿佛置⾝地球的⼼跳之中。透过清澈⻅底的丝浮拉裂缝,还能看到令⼈惊叹的湛蓝⽔域,是潜⽔爱好者⼼中的圣地。接着参观【盖歇尔间歇泉】,它是世界上最著名的间歇泉之⼀,也是“geyser”⼀词的词源。每隔数分钟,热泉中央的碧蓝泉眼就会伴随地热轰鸣喷射出⼗⼏⽶⾼的⽔柱,蒸汽弥漫,⽔珠⻜溅,宛如“地球的脉搏”在跳动。周围散布着沸腾的热泥潭与冒烟的泉眼,展现出冰岛独特的⽕⼭地热奇观。随后前往壮丽的【⻩⾦瀑布】,被誉为“冰岛最壮观的瀑布”。河⽔来⾃朗格冰川,沿峡⾕倾泻而下,分两层跌落⾄深邃的⼭⾕中,⽔雾升腾、轰鸣震耳。阳光洒落时,常⻅彩虹横跨峡⾕,如⾦光闪耀的“天桥”,让⼈叹为观⽌。⾏程结束后,我们将返回雷克雅未克,⼊住酒店休息。
第18天雷克雅未克 - 蓝湖温泉体验 - 返回中国
酒店早餐后,我们今天上午将游览雷克雅未克市区风光。首先造访【哈尔格林姆教堂】(外观),这座地标性建筑也是冰岛的最高建筑。其独特的管风琴造型,令人一见难忘,成为了雷克雅未克的象征。【托宁湖】是位于雷克雅未克市中心的一片宁静湖泊,周围有许多重要的建筑,包括市政厅。这个湖泊是本地人与游客散步和观鸟的热门地点,尤其在夏季,湖中有成群的野鸭、天鹅和其他水鸟。【哈帕音乐厅和会议中心】(外观)坐落在雷克雅未克港口,是冰岛最具代表性的现代建筑之一,因其独特的几何形玻璃外墙而闻名。【太阳航海者】是一座引人注目的雕塑,呈现出一艘象征性的维京长船,面朝北冰洋,象征着发现、自由与冒险。【霍夫迪楼】(外观)是一座具有重要历史意义的白色别墅,坐落在雷克雅未克的海滨。它因1986年美国总统罗纳德·里根和苏联领导人米哈伊尔·戈尔巴乔夫在此会晤而闻名,这次会晤被认为是冷战结束的关键一步。随后驱车前往冰岛最具代表性的地热胜地蓝湖温泉参观与体验,途中穿越辽阔的熔岩原野,宛如进入另一个星球的世界。这座闻名世界的地热温泉位于凯夫拉维克国际机场与首都之间,距离雷克雅未克约40公里。它坐落在一座死火山地带的熔岩盆地上,是世界上最大的露天温泉湖之一。湖水终年保持在37–40℃之间,乳蓝色的水面在黑色火山岩的映衬下宛如梦境。湖底覆盖着高浓度的二氧化硅与矿物泥浆,具有显著的护肤功效,因此蓝湖又被誉为“天然美容圣地”。在此特别安排【蓝湖温泉泡浴体验】(入内体验)——您可尽情沉浸于这片温热的乳蓝色湖水中,感受蒸汽氤氲、矿物滋养的舒适享受,洗去旅途的疲惫,体验冰岛独有的地热疗愈之旅。周围的景色宁静而壮丽,蓝湖的每一缕蒸汽都仿佛在诉说地球的力量与温柔。
我们将晚上前往机场,乘坐国际航班返回中国。
第19天经第三国转机 - 返回中国
经第三国转机返回中国上海。
第20天抵达上海
飞机抵达上海浦东国际机场,结束愉快的邮轮之旅!我们期待与您的下次见面。

费用说明

费用包含
国际间往返机票及税项;
行程中所标明的天鹅探索邮轮织女星号13晚邮轮船票及港务税;
欧洲申根签证费用,以及格陵兰签注费用;
行程所列船前船后行程安排地接服务;
行程中所列每个港口的岸上观光费用;(由天鹅邮轮公司安排)
全程邮轮服务费;
陆地行程中所涉及到的哥本哈根当地五星酒店1晚;(由天鹅邮轮公司安排)
陆地行程中所涉及到的哥本哈根当地四星酒店1晚;
陆地行程中所涉及到的雷克雅未克当地四星酒店1晚;
行程中所标明入内参观的景区景点首道门票费用;
行程中列明包含的用餐及服务费;
中文领队全程陪同及领队小费;
全程邮轮上三餐,下午茶,夜宵及所有免费娱乐设施;
赠送:美亚“全球无忧”保险

查看全部内容

费用不包含
护照费,申请签证准备相关材料所需的制作费和手续费(如公证、认证等);
出入境的行李海关课税,超重行李的托运费,管理费等;
因私人,交通延阻,罢工,台风或其他情况而本公司不能控制所引致的额外费用;
所有行程未注明已包含的观光行程,餐费及行程标明的自费项目;
所有行程中未提到的其他所有费用;

查看全部内容

预订须知

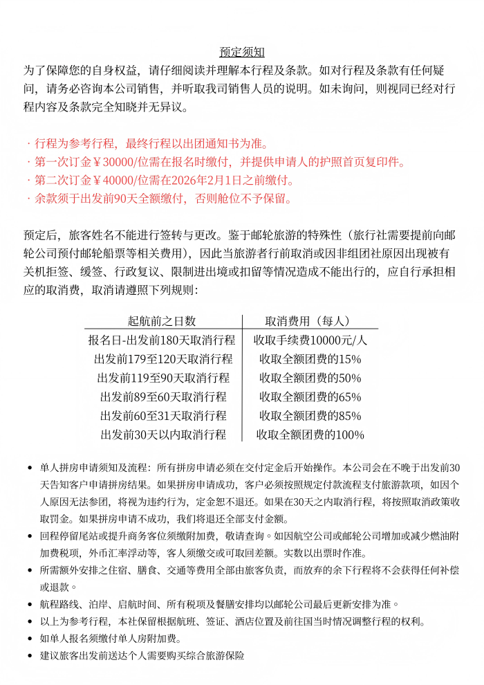
预定须知
为了保障您的自身权益,请仔细阅读并理解本行程及条款。如对行程及条款有任何疑
问,请务必咨询本公司销售,并听取我司销售人员的说明。如未询问,则视同已经对行
程内容及条款完全知晓并无异议。
•行程为参考行程,最终行程以出团通知书为准。
•第一次订金¥30000/位需在报名时缴付,并提供申请人的护照首页复印件。
•第二次订金¥40000/位需在2026年2月1日之前缴付。
•余款须于出发前90天全额缴付,否则舱位不予保留。

查看全部内容

温馨提示

旅行社对运营商(航空公司、邮轮公司等)因运力、罢工、停工、暴动、天气状况、机械故障或其他原因导致的延误、变更、取消行程等决策无法掌控。如遇此种情况,旅行社将尽力避免损失扩大,并与运营商协调。旅行社保留根据实际情况对行程做出合理调整的权利,并不对类似更改做出任何赔偿,敬请游客配合谅解。

查看全部内容